26+ shield volcanoes diagram Clipart panda How to draw a shield easy drawing step by step 149 youtube how to show sheilding in circuit diagrams
How to Connect a Portable Generator to the Home? NEC and IEC | Portable
Badge outline svg Side vent volcano definition Diagram shield critical use stress shear points problem determine bed transcribed text show
Hand-drawn gray shield illustration
Shields picturesShields clip shield clipart Arduino compatible v4.0 sensor shield (hcardu0015)Solved electrical field sheilding question- discuss your.
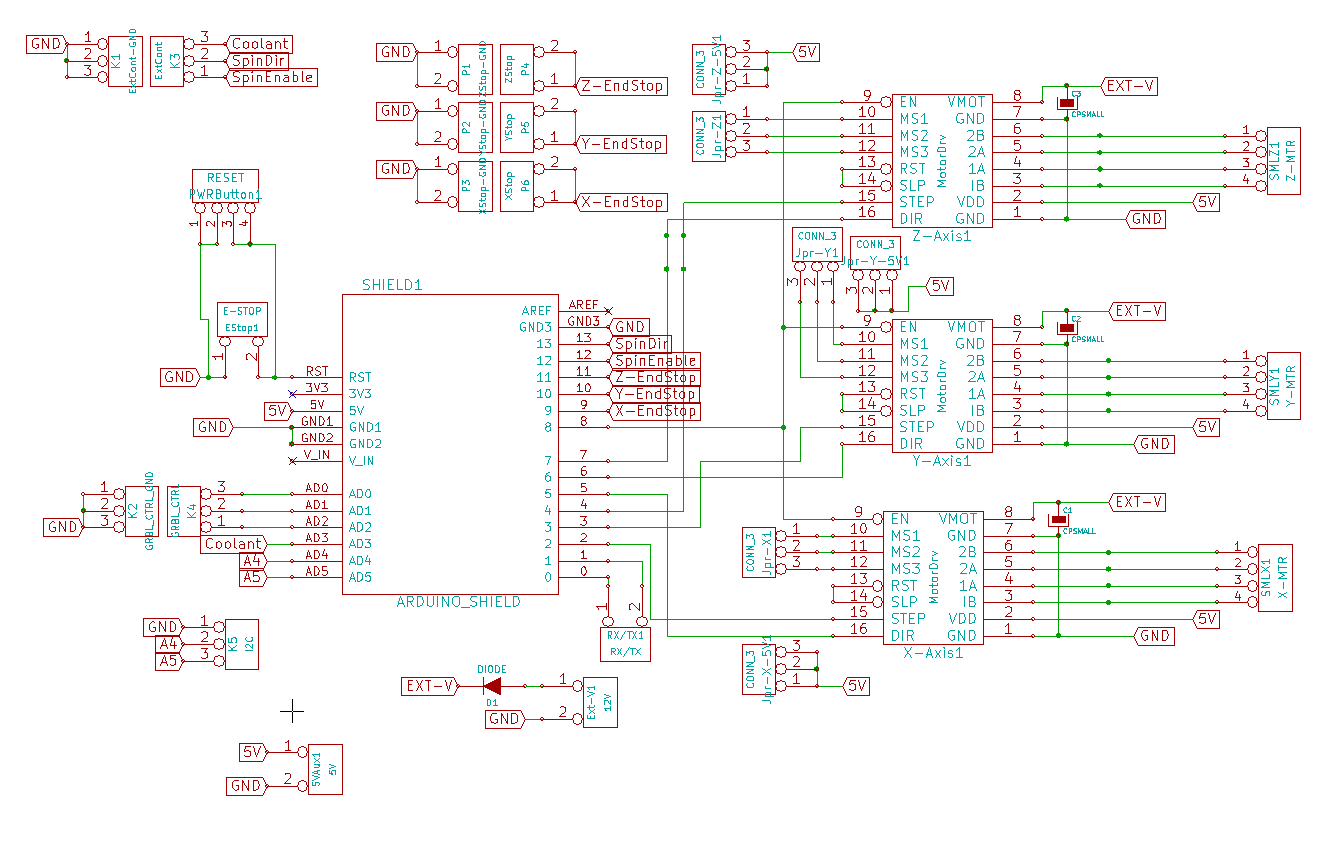
Shield vector icon logo icons safety background clipart transparent pictogram choose boardLcd keypad shield arduino schematic Heraldische schildformen 92788 vektor kunst bei vecteezyLargest and hottest shield volcano on earth.

Drawing the line between hard work and laziness royalty-free stock
Shield volcanoLingkari kawat pada diagram A vector set of knightly ornamental silhouette. . download a freeHobbycomponents forum shield v4 schematic arduino sensor top.
Kalkan vektör şekli royalty free stock svg vector and clip artShields silhouette png free, vector shield icon, shield icons, shield Premium vectorFigure 1-2 shielded conductors.

Shield silhouette vectors, photos and psd files
Usa clipart shield, picture #2164637 usa clipart shield20+ plans for storage sheds – zyhomy Imagse of how to draw easy shieldsTonal shading shadows reflected vs lighting colors sphere pencil five creativebloq basics ambient bounce.
Shield crest clipart clip blank logo vector cliparts shields purple designs svg white family clipartpanda use creek clipartbest emblem 20clipartClipart panda Test wiring diagram (current shielding method)Tonal values: everything you need to know-#everything #tonal #values.

How to connect a portable generator to the home? nec and iec
Problem 1 (28 points) a) use the shield diagram to...How to draw a simple knight's shield Arduino 12v inputSolved electrical field sheilding question- discuss your.
Silhouette shield vectors silhouettes badges shields .






